医护查查 yihuchacha.com
导航:
首页
>
速查指南
>
氯巴占治疗难治性癫闲
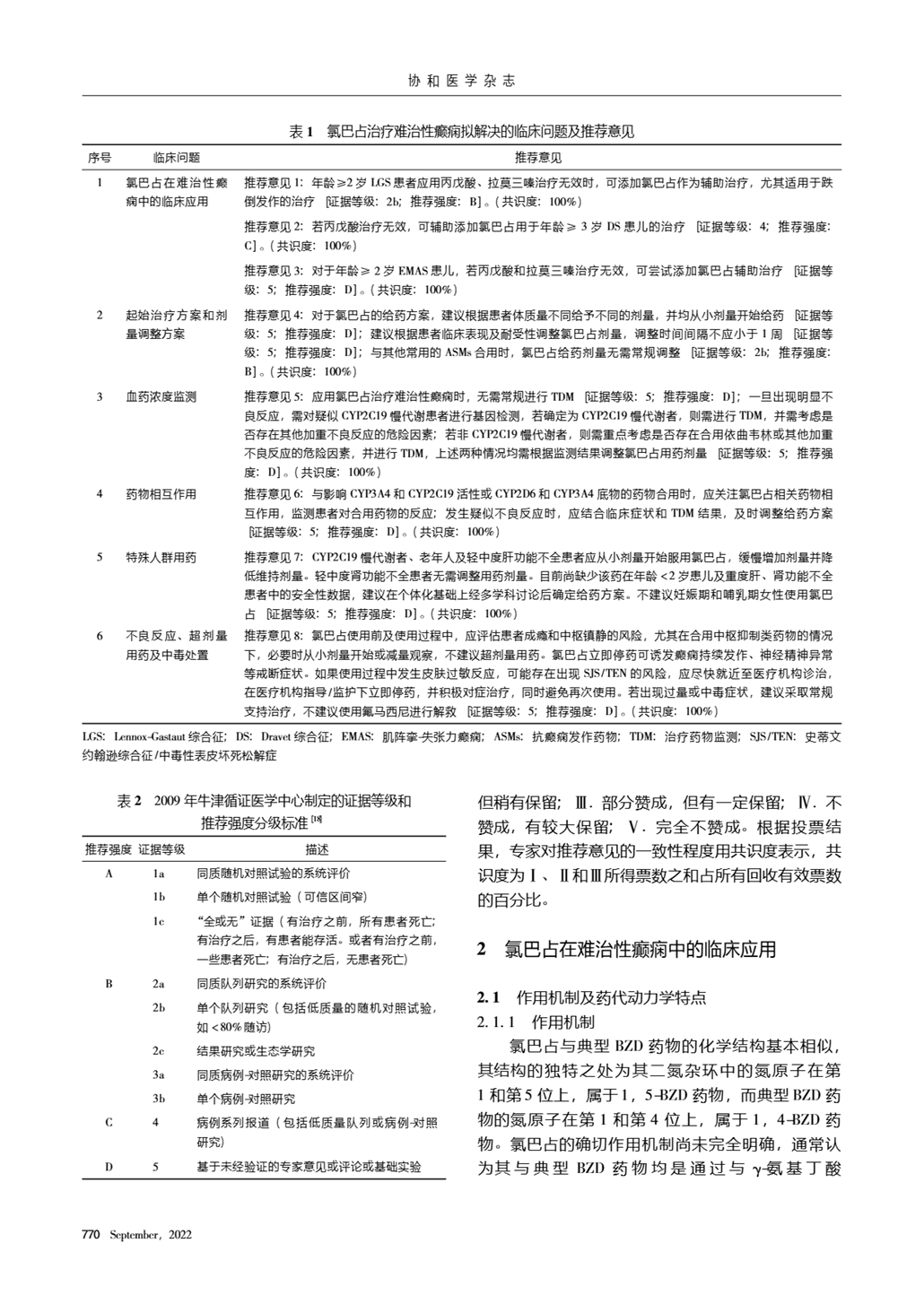
1、共识制订方法 表1 临床问题及推荐意见
上一篇:
氯巴占治疗难治性癫闲专家共识(2022年)
下一篇:
2、氯巴占在难治性癫痫中的临床应用