医护查查 yihuchacha.com
导航:
首页
>
速查指南
>
子宫内膜癌诊疗指南2022版
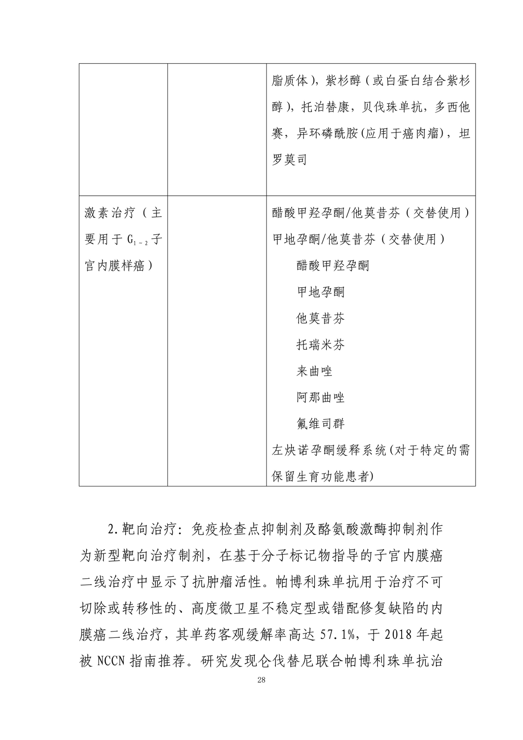
治疗:靶向治疗,综合治疗
上一篇:
治疗:系统性化疗和激素治疗
下一篇:
复发性子宫内膜癌的治疗