医护查查 yihuchacha.com
导航:
首页
>
速查指南
>
子宫内膜癌诊疗指南2022版
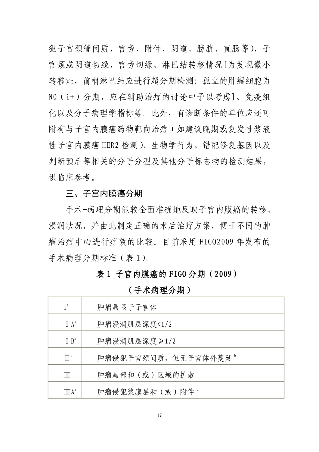
子宫内膜癌的FIGO分期(2019)
上一篇:
未分化癌和去分化癌,子宫癌肉瘤
下一篇:
治疗:外科治疗