医护查查 yihuchacha.com
导航:
首页
>
速查指南
>
卵巢癌诊疗指南2022版
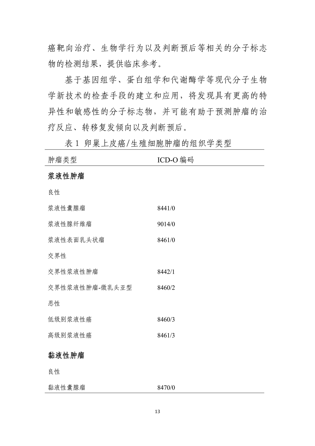
病理分类和手术病理分期
上一篇:
鉴别诊断
下一篇:
卵巢上皮癌各亚型常见免疫组化标记和突变基因