医护查查 yihuchacha.com
导航:
首页
>
速查指南
>
水肿诊治与管理专家共识
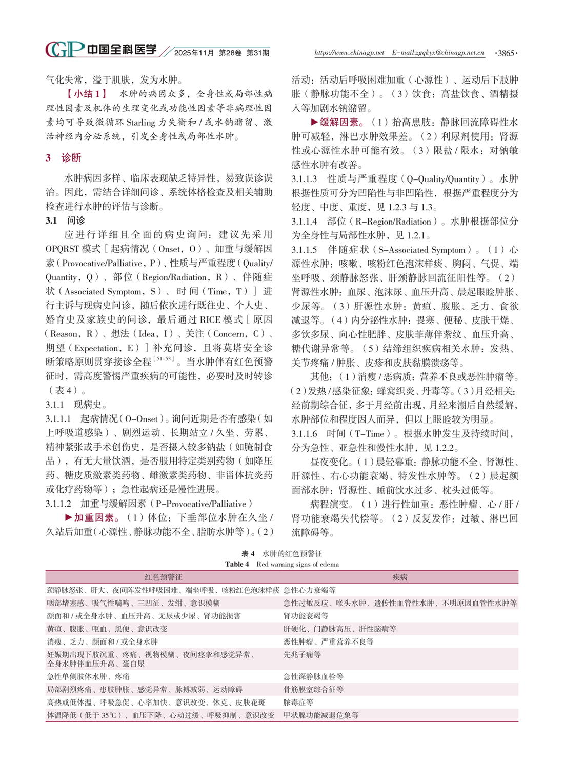
3、诊断
上一篇:
2、病因与发病机制
下一篇:
4、治疗