医护查查 yihuchacha.com
导航:
首页
>
速查指南
>
胃癌诊疗指南2022版
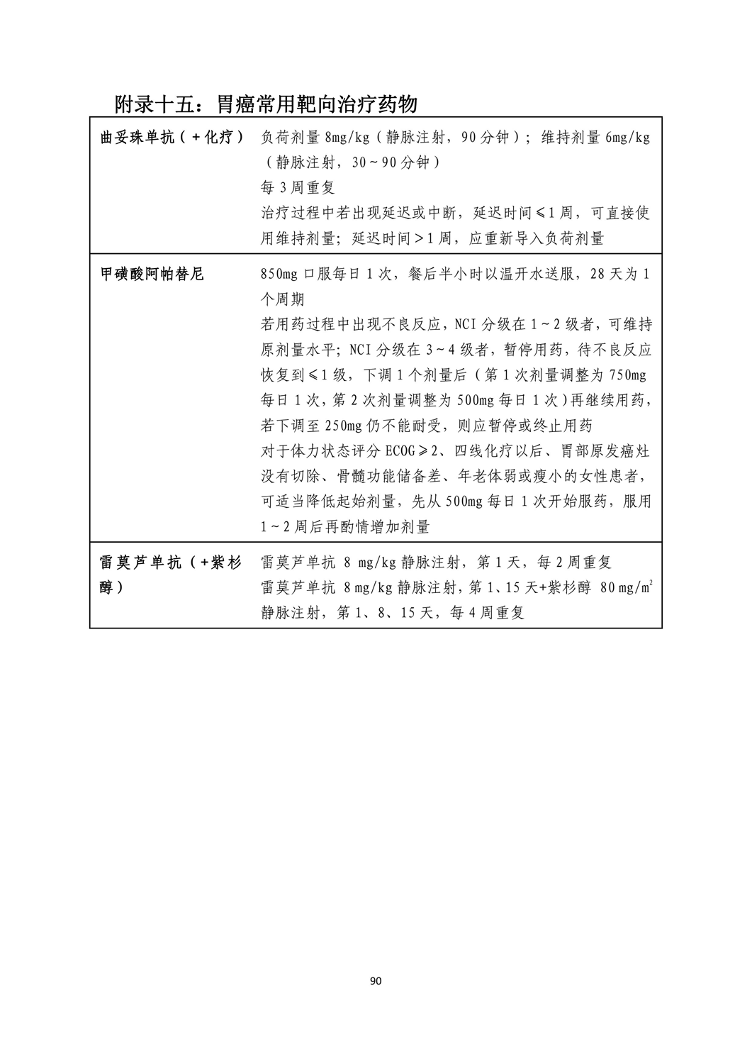
附录十五:胃癌常用靶向治疗药物
上一篇:
附录十四:胃癌常用系统治疗方案
下一篇:
附录十六:胃癌放射及化学治疗疗效判定基本标准