医护查查 yihuchacha.com
导航:
首页
>
速查指南
>
成人健康体检项目指引2025
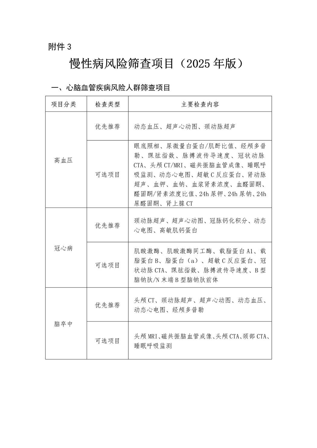
3.慢性病风险筛查项目(2025年版)
上一篇:
2.基本体检项目(2025年版)
下一篇:
4.成人健康体检工作流程图(2025年版)