医护查查 yihuchacha.com
导航:
首页
>
速查指南
>
成人急性肝损伤诊疗急诊
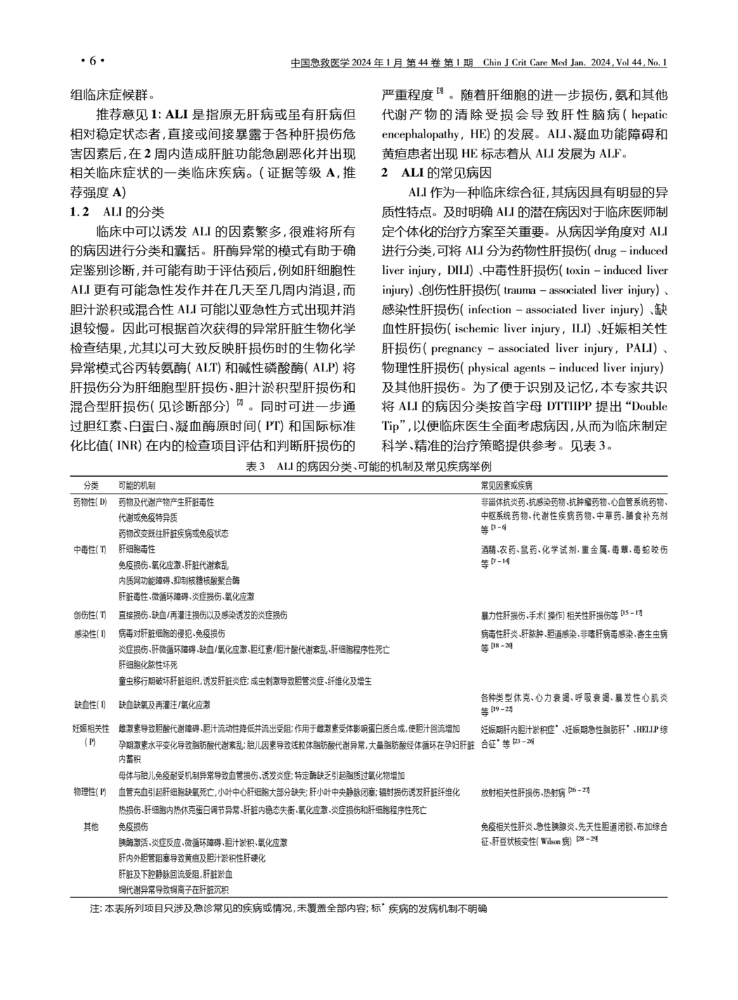
1、ALI的定义与分类 2、ALI的常见病因
上一篇:
成人急性肝损伤诊疗急诊专家共识(2024年)
下一篇:
3、ALI的诊断和评估 4、ALI的治疗