医护查查 yihuchacha.com
导航:
首页
>
速查指南
>
偏头痛诊治指南(患者版)
偏头痛全程管理:非特异性镇痛药物、特异性镇痛药物、预防治疗指征
上一篇:
偏头痛全程管理:需警惕的头痛症状、日常管理
下一篇:
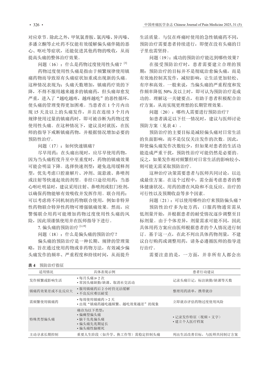
偏头痛全程管理:预防治疗药物、CGRP靶向预防治疗药物