医护查查 yihuchacha.com
导航:
首页
>
速查指南
>
乳腺癌患者BRCA1/2基因检测
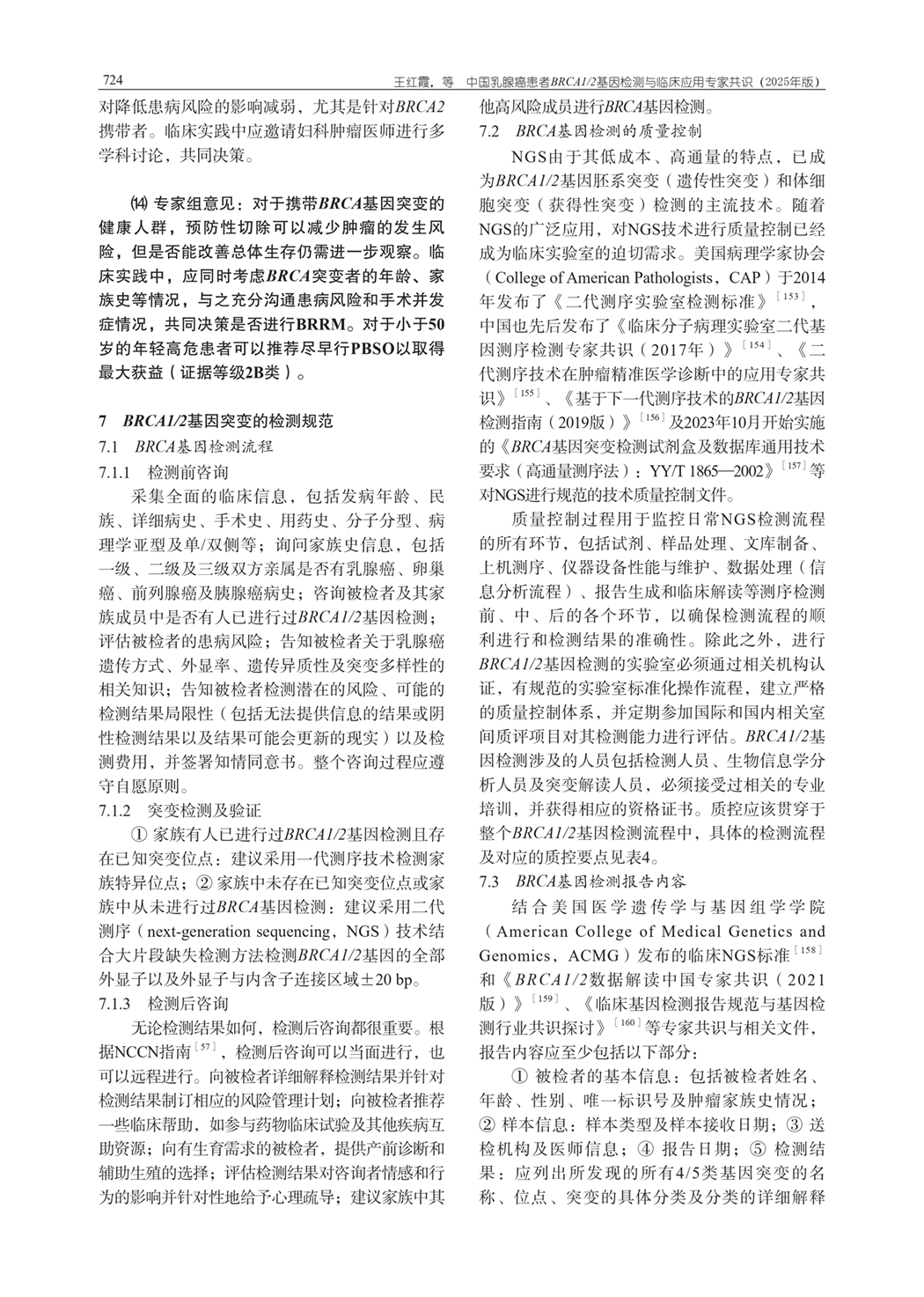
7、BRCA1/2基因突变的检测规范
上一篇:
6、BRCA1/2基因突变患携带者的预防措施
下一篇:
参考文献