医护查查 yihuchacha.com
导航:
首页
>
速查指南
>
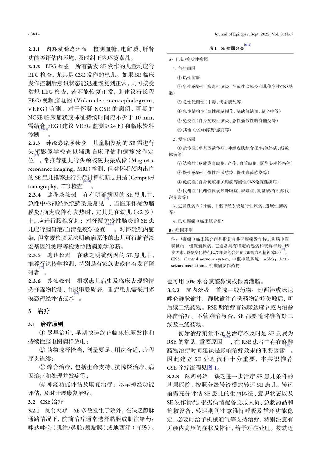
儿童癫痫持续状态诊断治疗
3、治疗
上一篇:
1、定义及分类 2、SE诊断
下一篇:
4、神经功能评估、康复治疗及预后随访