医护查查 yihuchacha.com
导航:
首页
>
速查指南
>
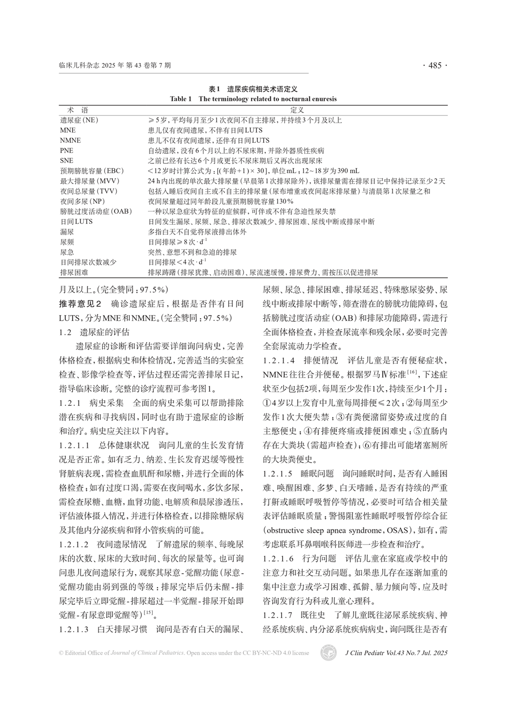
儿童遗尿症疾病管理共识
1、遗尿症的诊断;儿童遗尿症诊疗流程
上一篇:
中国儿童遗尿症疾病管理专家共识(2025年)
下一篇:
2、遗尿症的治疗