医护查查 yihuchacha.com
导航:
首页
>
精神心理
>
双相障碍防治指南2025
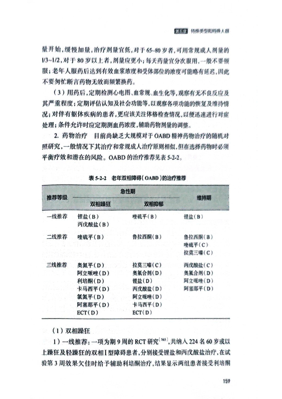
特殊人群:老年双相障碍(1)
上一篇:
特殊人群:儿童青少年双相障碍(4)
下一篇:
特殊人群:老年双相障碍(2)