医护查查 yihuchacha.com
导航:
首页
>
精神心理
>
双相障碍防治指南2025
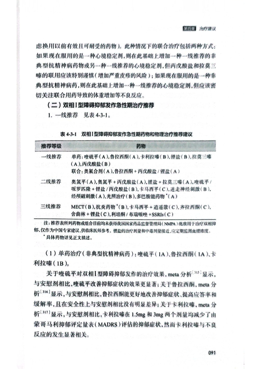
第三节 双相Ⅰ型障碍抑郁发作急性期治疗(1)
上一篇:
第二节 双相Ⅰ型障碍躁狂发作急性期治疗(2)
下一篇:
第三节 双相Ⅰ型障碍抑郁发作急性期治疗(2)