医护查查 yihuchacha.com
导航:
首页
>
精神心理
>
双相障碍防治指南2025
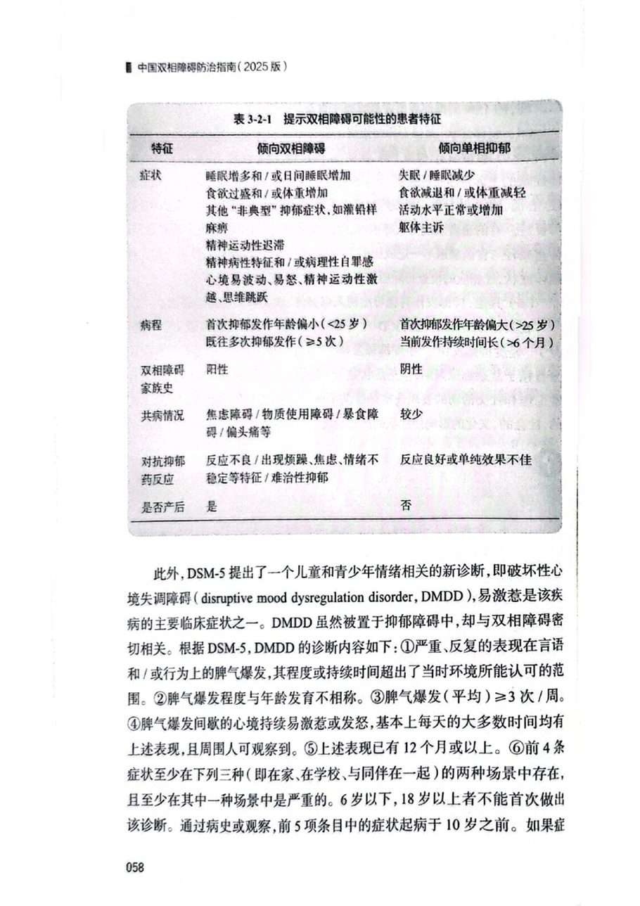
第二节 诊断原则、诊断标准与鉴别:诊断标准(2)
上一篇:
第二节 诊断原则、诊断标准与鉴别:诊断标准(1)
下一篇:
第二节 诊断原则、诊断标准与鉴别:双相障碍的鉴别诊断