医护查查 yihuchacha.com
导航:
首页
>
精神心理
>
双相障碍防治指南2025
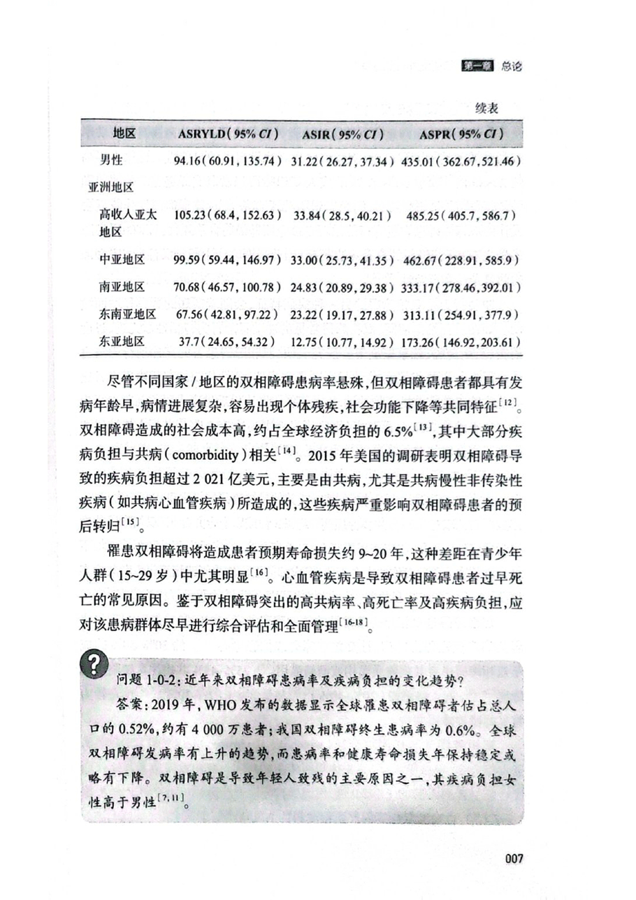
二、流行病学与疾病负担
上一篇:
一、概述
下一篇:
四、潜在生物学标志