医护查查 yihuchacha.com
导航:
首页
>
精神心理
>
双相障碍防治指南2025
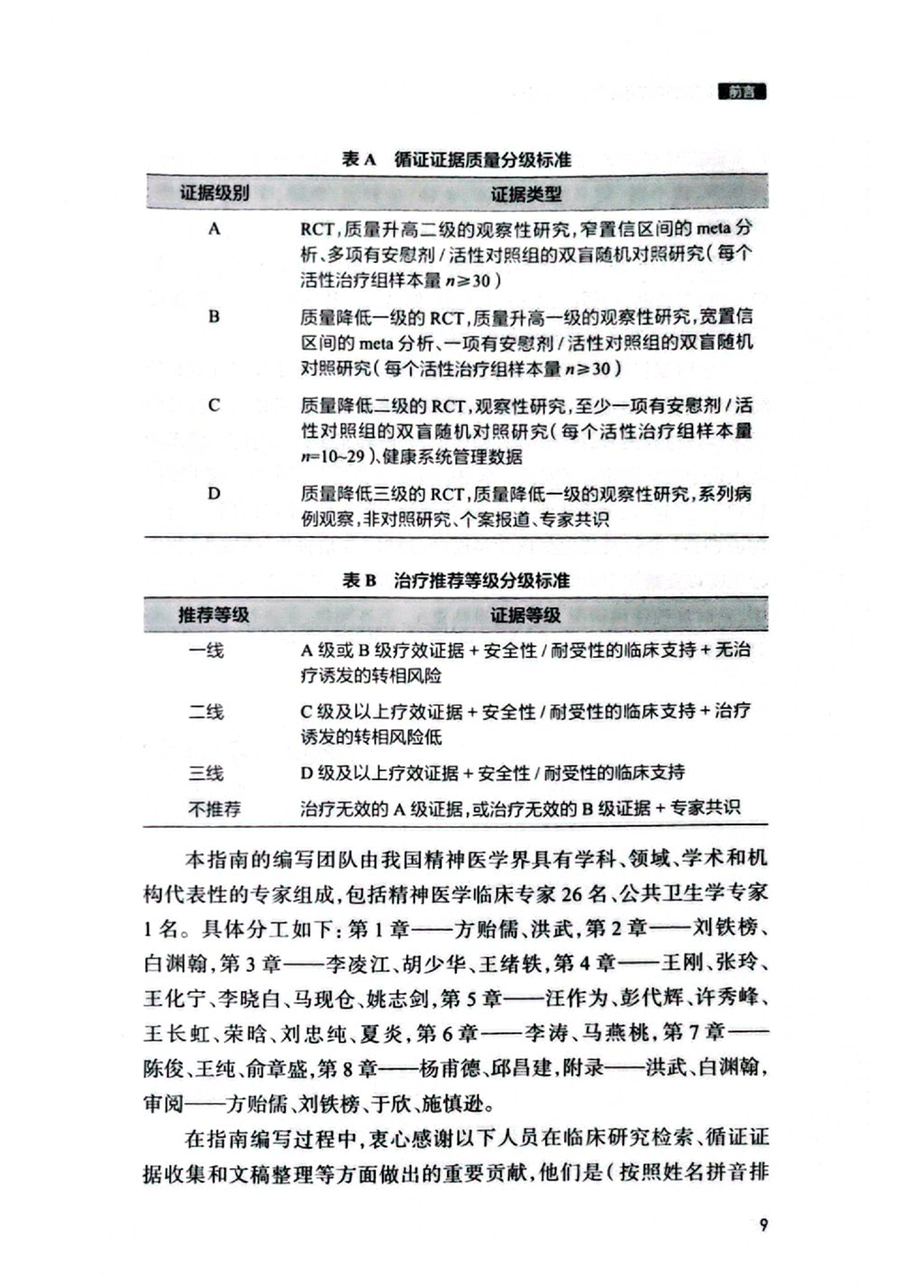
表A 循证证据质量分级标准 表B 治疗推荐等级分级标准
上一篇:
目录
下一篇:
第一章 总论