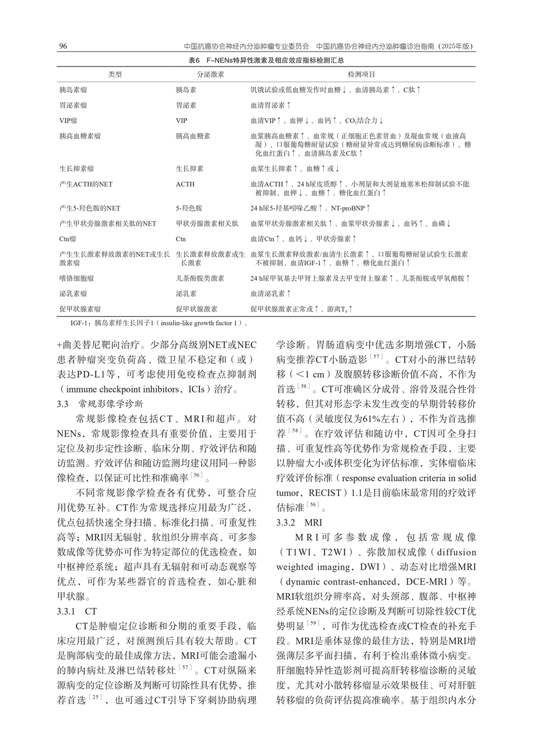
医护查查 yihuchacha.com
导航:
首页
>
速查指南
>
神经内分泌肿瘤诊治指南
3、诊断:常规影像学诊断,分子影像学诊断,内镜诊断
上一篇:
3、诊断:实验室诊断
下一篇:
3、诊断:g-NENs的分型诊断,g-NENs分型及期临床病理学特征