医护查查 yihuchacha.com
导航:
首页
>
速查指南
>
抗流行性感冒病毒药物使用
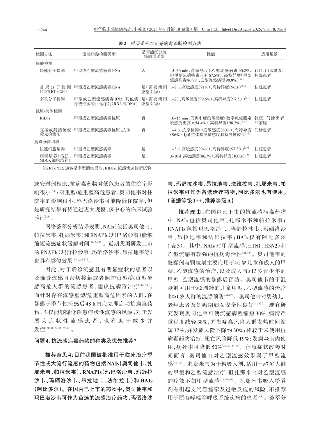
问题4:抗流感病毒药物的种类及优先推荐
上一篇:
问题2:确认流感检查有哪些 问题3:哪些患者需要抗流感治疗
下一篇:
常用抗流感病毒药物特点比较