医护查查 yihuchacha.com
导航:
首页
>
影像检验
>
尿液标本检验操作指南
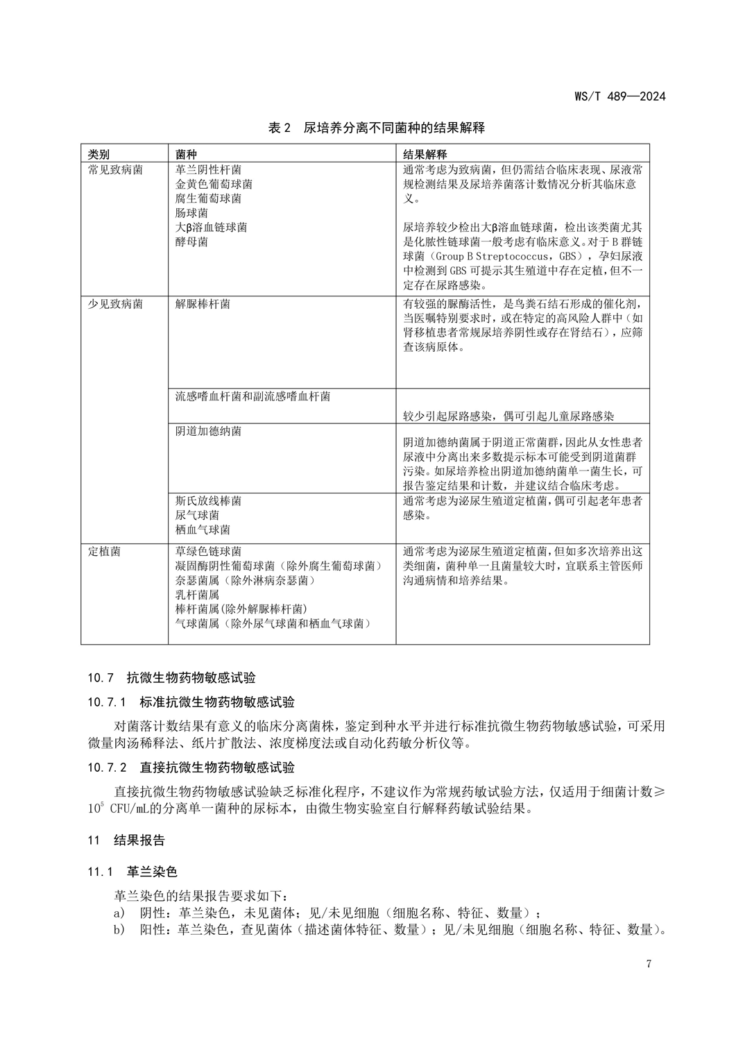
尿培养分离不同菌种的结果解释
上一篇:
不同类型尿液标本定量培养结果解释及处理
下一篇:
一般尿培养主要操作流程