医护查查 yihuchacha.com
导航:
首页
>
速查指南
>
膀胱癌早诊早治共识2024
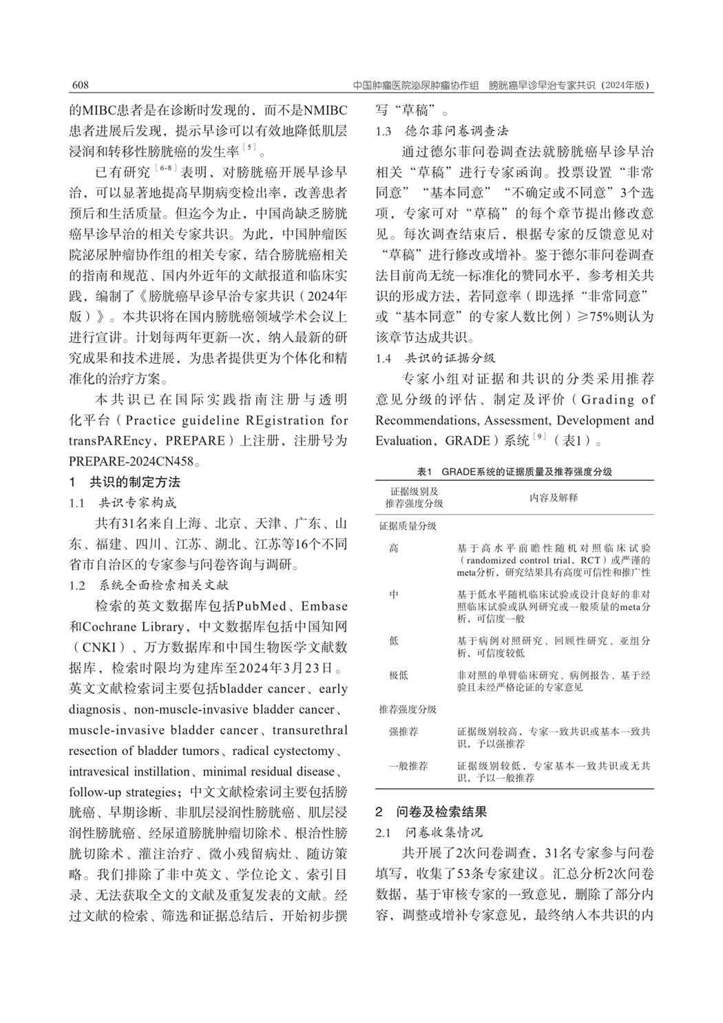
1、共识的制定方法 2、问卷及检索结果
上一篇:
膀胱癌早诊早治专家共识(2024年版)
下一篇:
3、共识的达成情况:筛查、检查技术