医护查查 yihuchacha.com
导航:
首页
>
速查指南
>
基层新生儿疾病诊疗新生儿百日咳
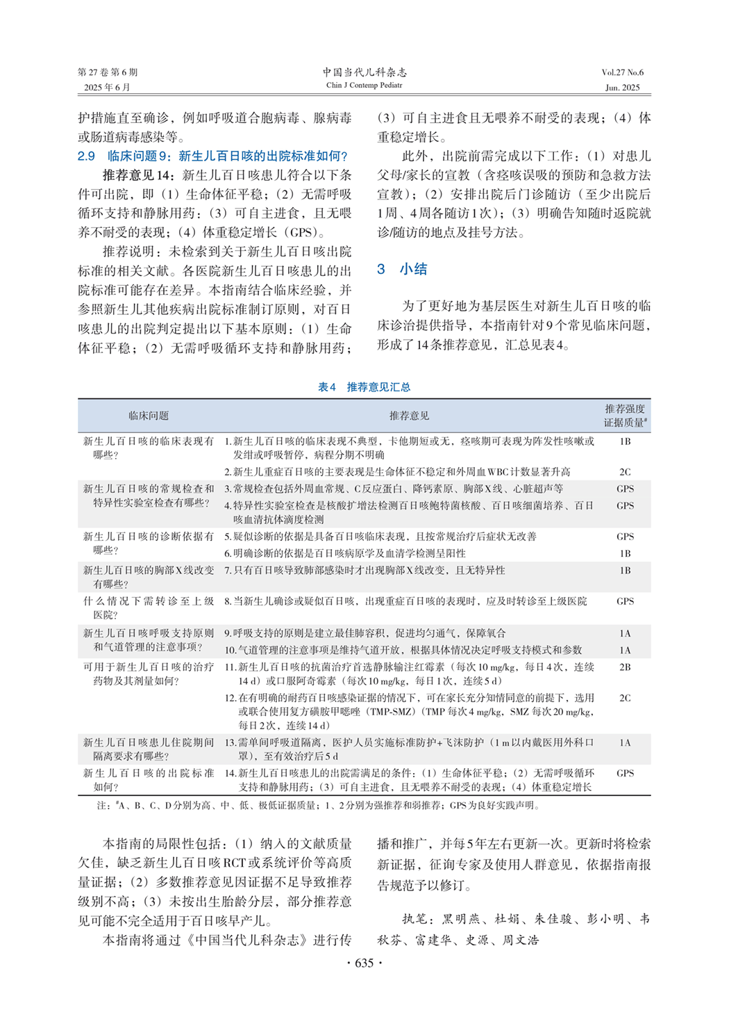
3、小结 表4推荐意见汇总
上一篇:
2、临床问题及推荐意见
下一篇:
指南制订专家组