医护查查 yihuchacha.com
导航:
首页
>
精神心理
>
精神分裂症防治指南2025
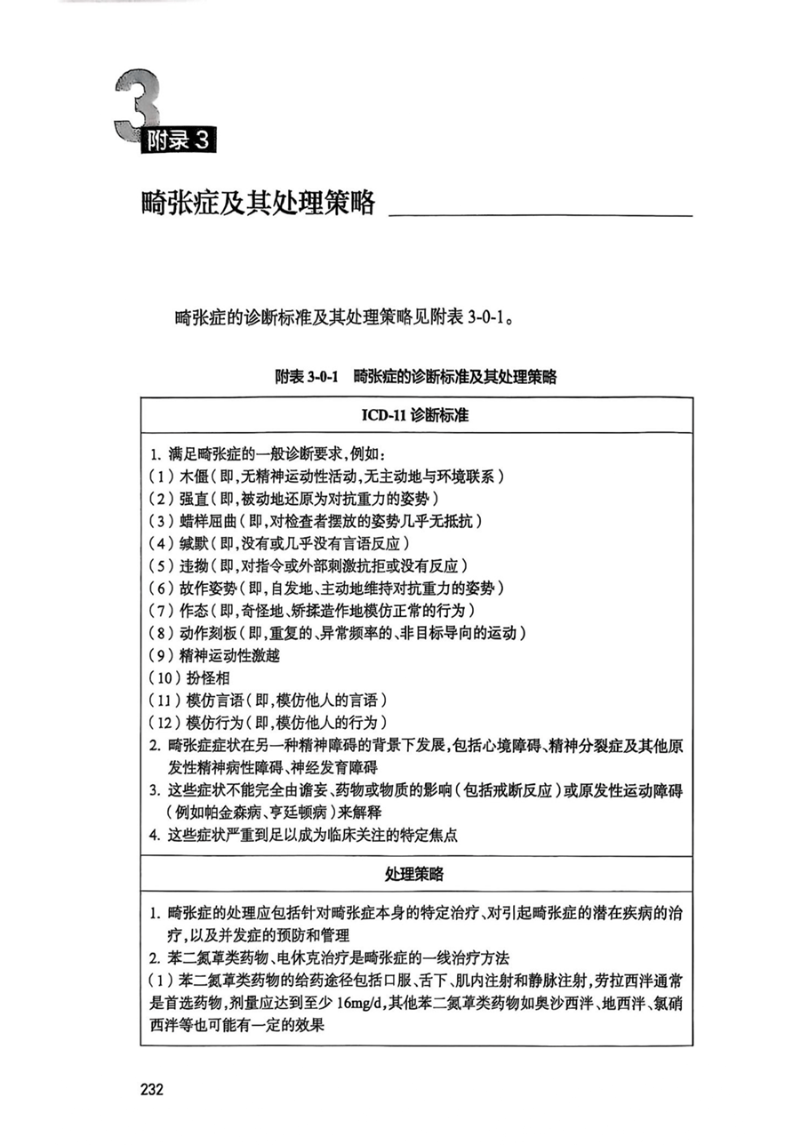
附录3 畸张症及其处理策略
上一篇:
常见的自身免疫性脑炎亚型
下一篇:
附录4 精神分裂症相关政策法规