医护查查 yihuchacha.com
导航:
首页
>
精神心理
>
精神分裂症防治指南2025
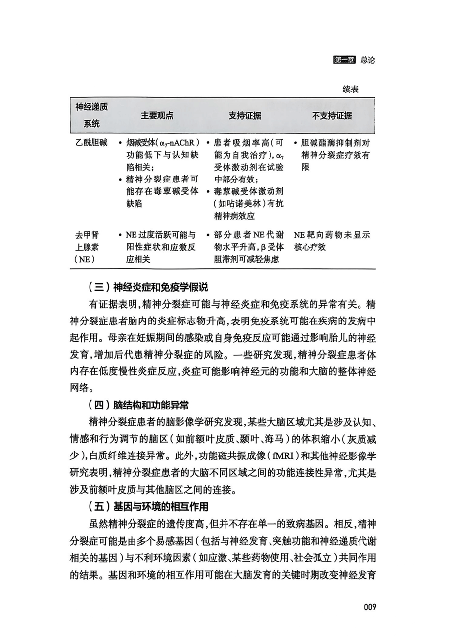
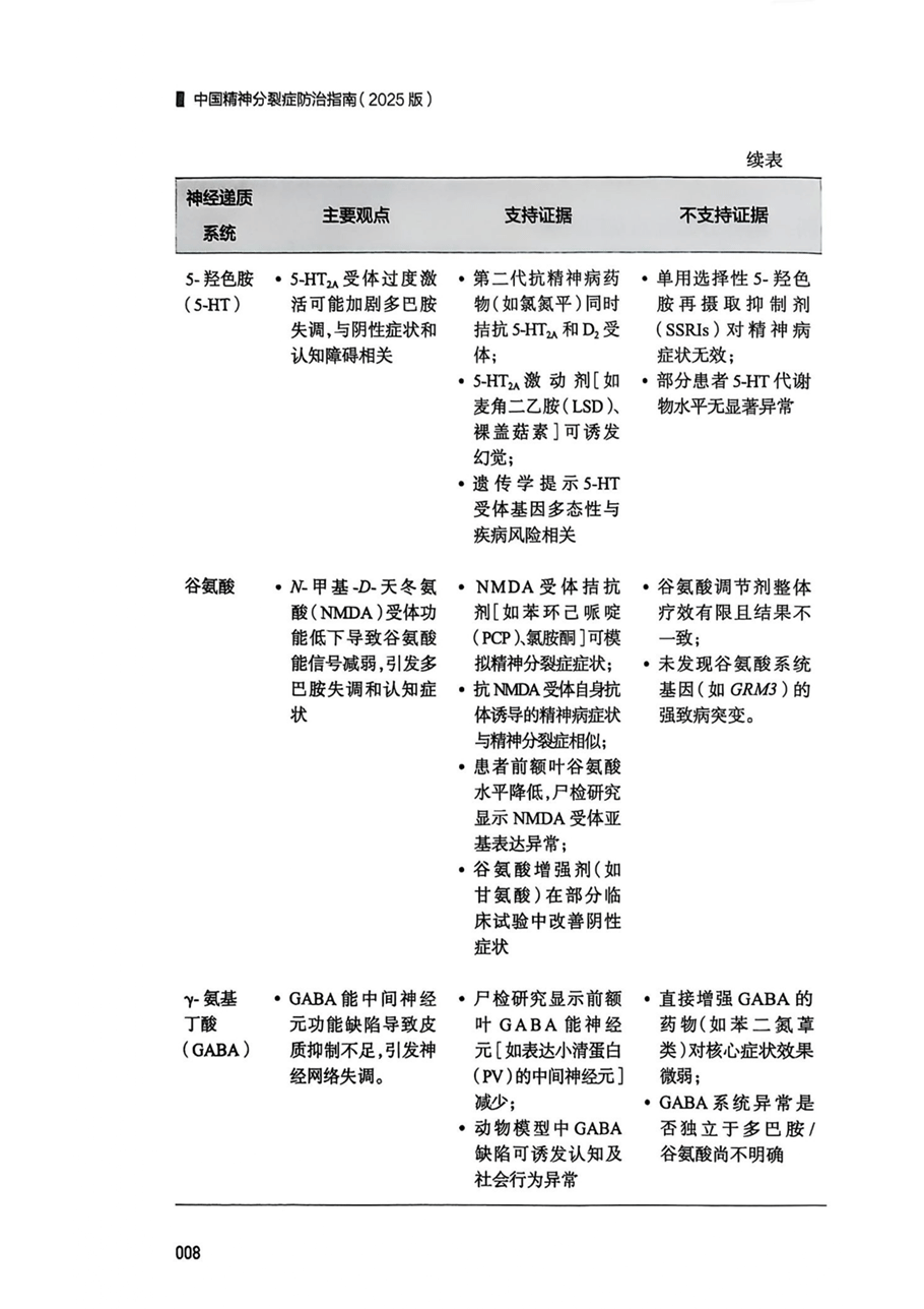
四、精神分裂症的发病机制
上一篇:
三、精神分裂症的危险因素
下一篇:
第二章 临床表现、评估、诊断及鉴别诊断