医护查查 yihuchacha.com
导航:
首页
>
精神心理
>
精神分裂症防治指南2025
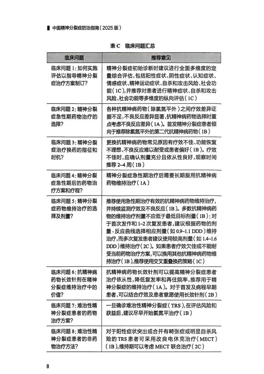
表C 临床问题汇总
上一篇:
表A 证据等级的确定标准 表B 推荐意见分级标准
下一篇:
第一章 总论