医护查查 yihuchacha.com
导航:
首页
>
速查指南
>
高血压肾病诊断和治疗共识
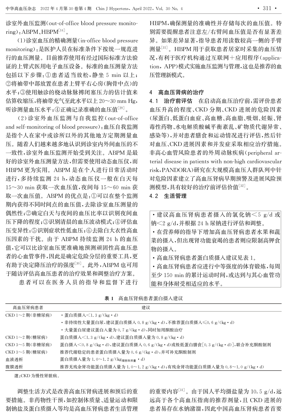
4、高血压肾病的治疗
上一篇:
2、高血压肾病的病理表现 3、高血压肾病的血压管理
下一篇:
5、结论及专家建议