医护查查 yihuchacha.com
导航:
首页
>
速查指南
>
库欣病诊治专家共识2025
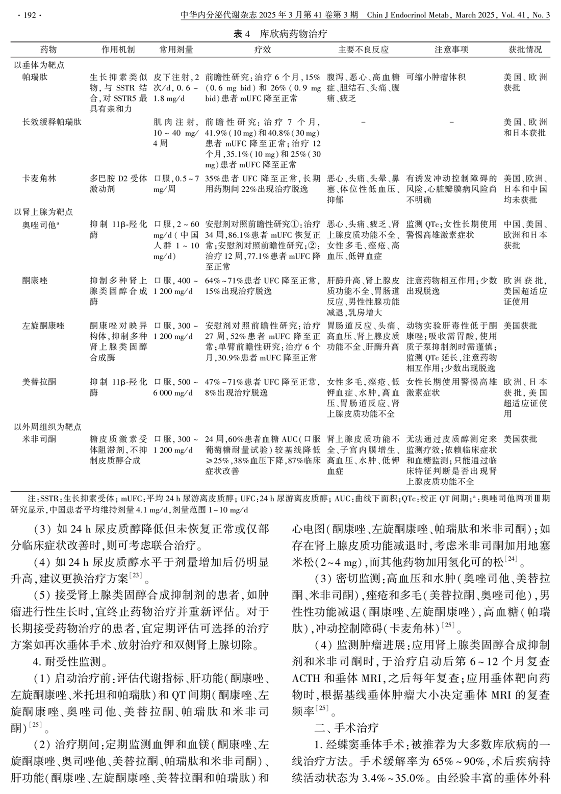
库欣病治疗
上一篇:
发病机制 临床表现 筛查与诊断
下一篇:
病理 随访