医护查查 yihuchacha.com
导航:
首页
>
速查指南
>
中青年高血压管理共识2020
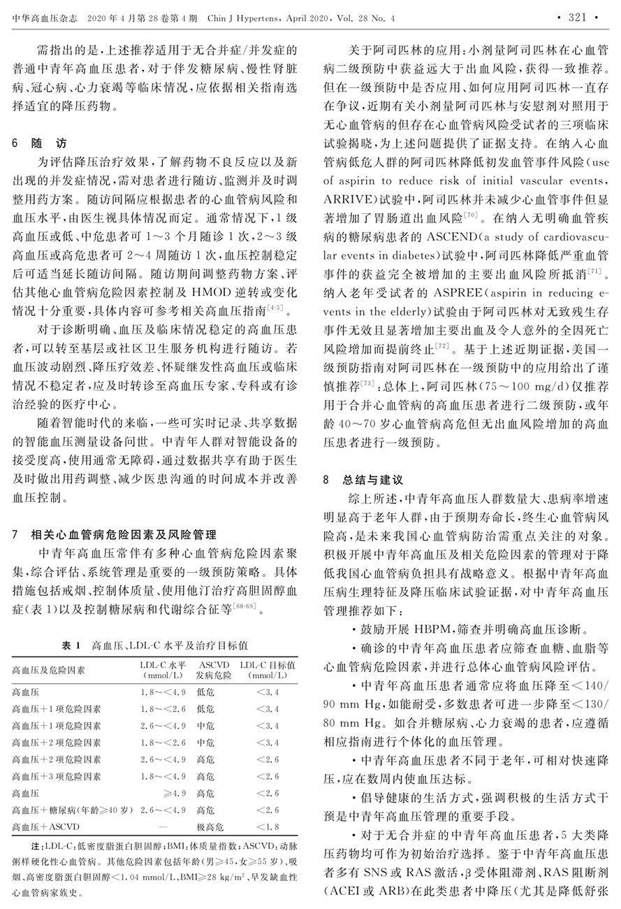
6、随访 7、风险管理 8、总结与建议
上一篇:
4、诊断与评估 5、降压治疗
下一篇:
专家组成员/参考文献(完结)