医护查查 yihuchacha.com
导航:
首页
>
速查指南
>
乳腺癌相关心脏病诊疗共识
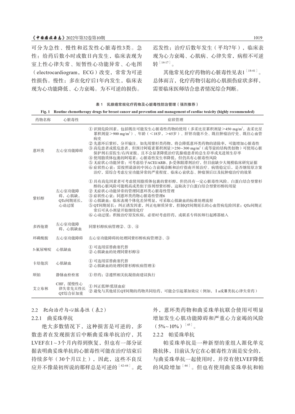
2、乳腺癌治疗与心脏毒性及全程管理:化疗靶向与心脏毒性
上一篇:
1、中国心血管病和乳腺癌疾病流行闰学现状
下一篇:
2、乳腺癌治疗与心脏毒性及全程管理:免疫、内分泌与心脏毒性