医护查查 yihuchacha.com
导航:
首页
>
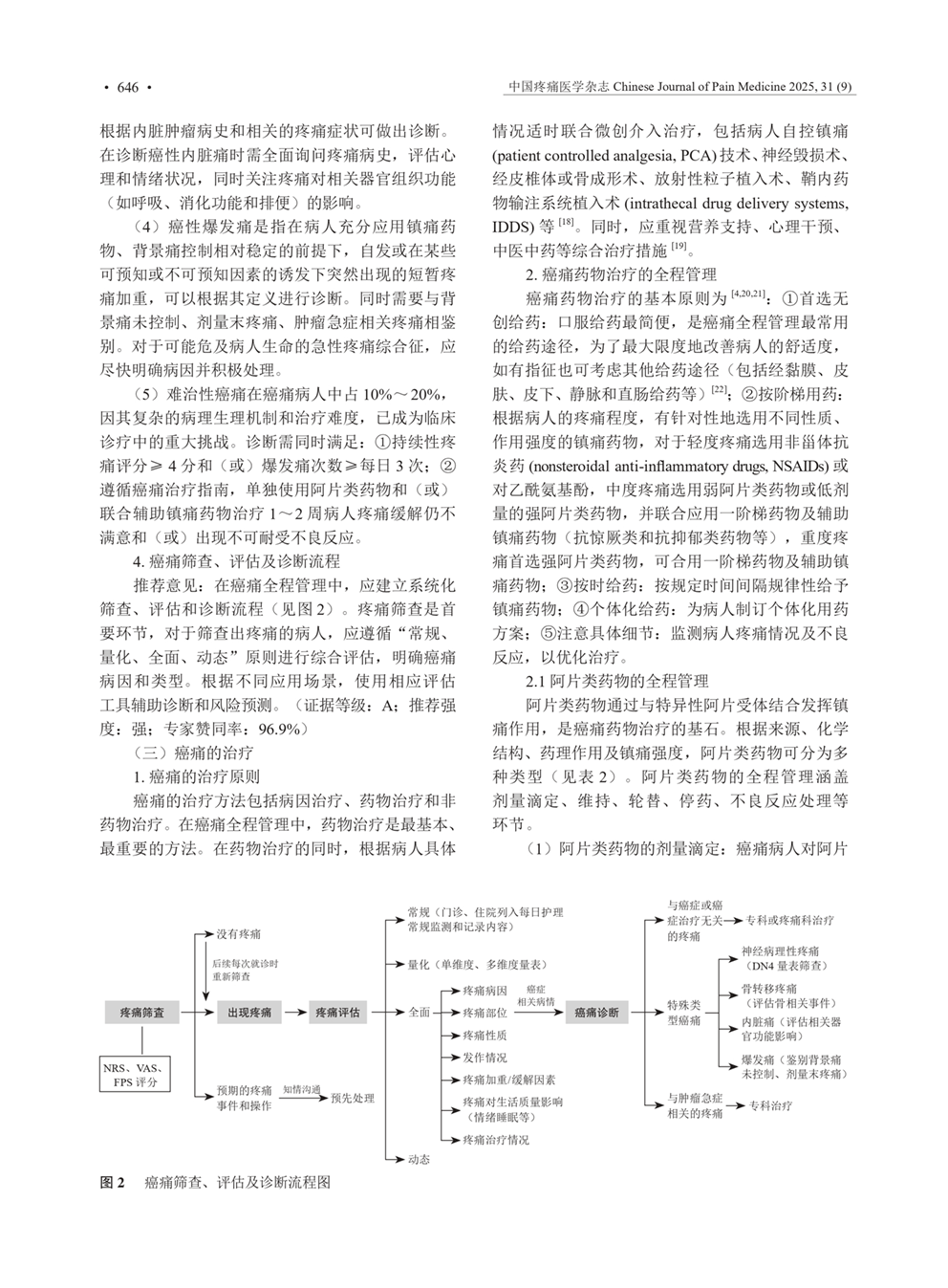
速查指南
>
癌痛全程管理共识2025版
癌痛治疗原则、阿片类药物全程管理
上一篇:
四、癌痛全程管理路径:筛查、评估及诊断
下一篇:
抗抑郁药物、神经毁损术