医护查查 yihuchacha.com
导航:
首页
>
精神心理
>
抑郁障碍防治指南2025
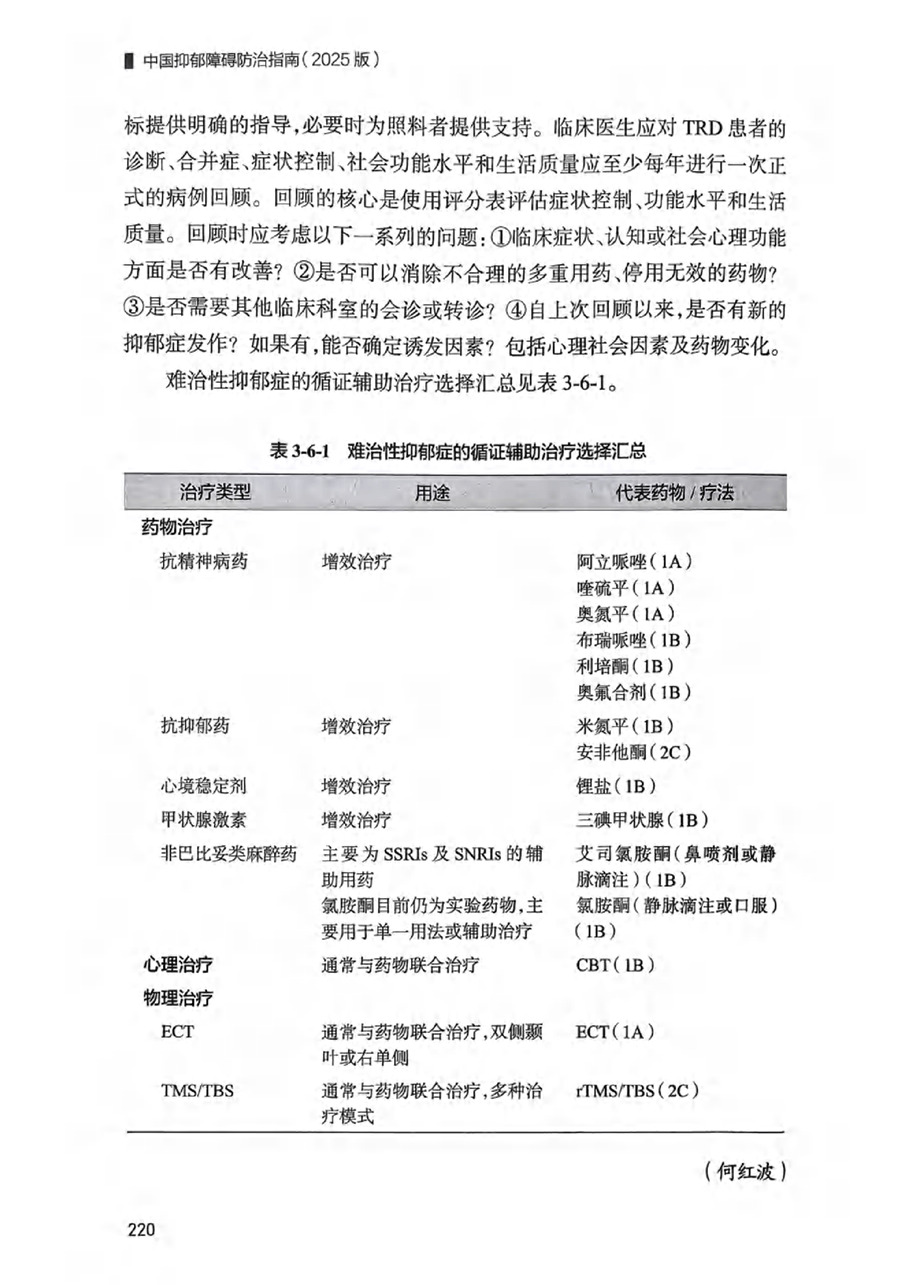
一、难治性抑郁症的治疗(3)
上一篇:
一、难治性抑郁症的治疗(2)
下一篇:
二、自杀非自杀性自伤的治疗(1)