医护查查 yihuchacha.com
导航:
首页
>
精神心理
>
抑郁障碍防治指南2025
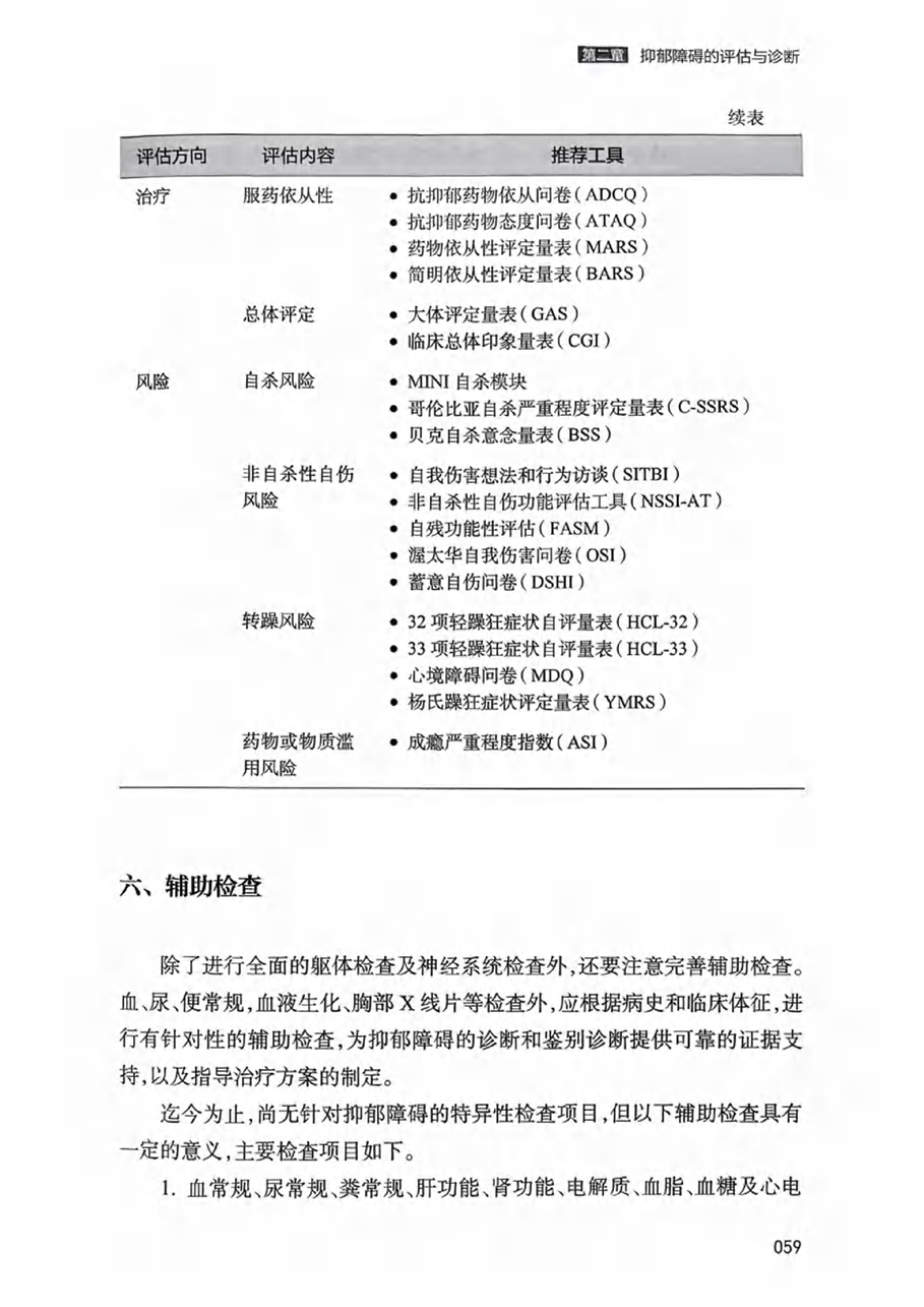
六、辅助检查
上一篇:
五、风险评估
下一篇:
七、入院与转介评估 八、数字评估